为贯彻落实《海南自由贸易港高层次人才认定管理办法》(琼人才办通〔2024〕10 号)文件精神,吸引集聚各类所需人才,做好海南陵水黎安国际教育创新试验区(以下简称“试验区”)海南自由贸易港高层次人才认定工作,结合《关于重点园区和部分单位相关派驻人才申报柔性高层次人才认定有关事项的函》《关于支持海南陵水黎安国际教育创新试验区人才发展的若干措施(试行)》文件内容,制定本指引。
一、认定对象
试验区范围内入驻单位引进符合现行《海南自由贸易港高层次人才分类标准》(以下简称《分类标准》)认定标准的高层次人才。根据人才引进形式,高层次人才分为全职高层次人才和柔性高层次人才。
(一)全职高层次人才一般是指人事、档案等关系在海南省或与海南各类用人单位签订 3 年及以上劳动(聘用)合同,并在海南省参加城镇职工基本养老保险等社会保险或缴纳个人所得税的高层次人才。
(二)柔性高层次人才分为以下两种情况:
1.与试验区用人单位签订2年及以上服务协议且已在海南服务满3个月,通过顾问指导、短期兼职、对口支援、退休返聘等方式为海南省经济社会发展提供智力支持的高层次人才。
2.试验区与外省合作单位的合作项目中,从省外单位(机构)委派来海南全职工作,且派驻时间达 1 年及以上且已在合作项目中工作满3个月的高层次人才。
二、认定程序
(一)个人申报。符合认定条件的高层次人才,对照《认定标准》,选择认定类别,并根据人才引进形式,填写《海南自由贸易港全职高层次人才认定申请表》或《海南自由贸易港柔性高层次人才认定申请表》。准备相关证明材料,提交至用人单位。
(二)单位填报。所在单位对申报人品德、贡献、业绩等条件以及申报材料的完整性、合法性、真实性进行审核把关,出具审核意见并在本单位公示 5 个工作日。公示期满无异议的,通过法人账号(试验区内已正式运营的非独立法人单位<机构>可将申请人信息和申报材料函至试验区管理局人才发展部,通过管理局法人账号代为提报。)登录海南政务服务网(https://ucs-sso.digitalhainan.com.cn/login),根据申报人引进形式,选择“海南自由贸易港全职高层次人才认定-海南陵水黎安国际教育创新试验区”或“海南自由贸易港柔性高层次人才认定-海南陵水黎安国际教育创新试验区”事项,根据事项要求填写对应内容,上传审核意见、申报材料和公示情况等材料后提报事项申请。
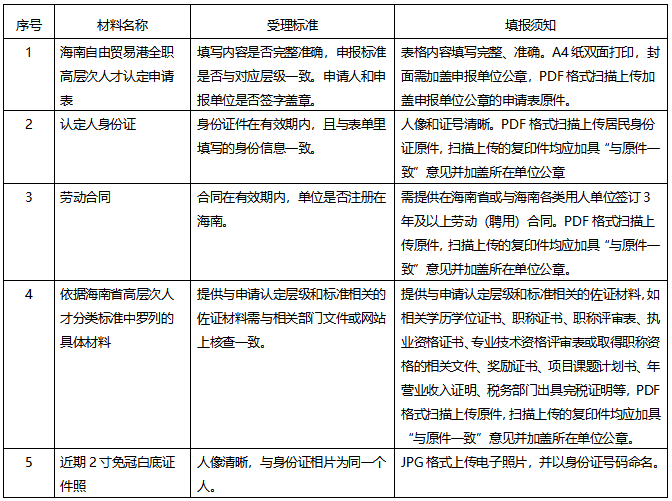
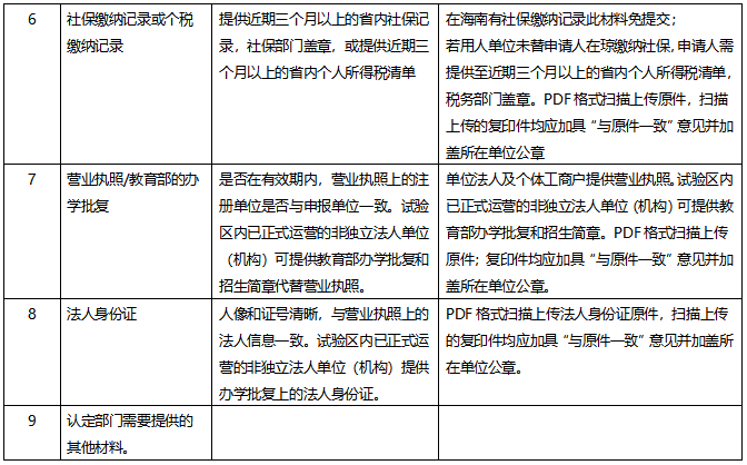
三、申报材料
(一)海南自由贸易港全职高层次人才认定
(二)海南自由贸易港柔性高层次人才认定
1.试验区内入驻单位
2.试验区与外省合作单位的合作项目
四、其他事项
(一)高层次人才认定对象不受国籍、户籍限制。在职公务员、参照公务员法管理人员,现役军人原则上不列为认定对象。
(二)高层次人才应当具备以下基本条件:
1.遵守中华人民共和国宪法和法律法规;
2.有良好的职业道德;
3.能力、业绩、贡献突出;
4.个人(含曾创办企业)信用记录良好,未被列入失信联合惩戒对象。
5.符合《分类标准》或具备相当的条件。
全职高层次人才认定对象应为未退休人员(入选 “银发精英”引进项目的人选除外)。柔性高层次人才认定对象, A 类应在 75 周岁(含)以下,B、C 类应在 70 周岁(含)以下, D、E 类应在 65 周岁(含)以下。特别急需紧缺的,经市县人民政府或省级行业主管部门推荐,可适当放宽年龄限制。
(三) 用人单位和人才本人应当对其提交的申报材料的真实性、完整性、有效性和合法性负责。
(四)认定过程中对相关证书等材料的核查核验,以国家或者省级行业主管部门指定的网站信息或者正式文件为准。
(五)高层次人才认定后,达到更高类别认定条件的,可以申请重新认定相应人才类别。证书有效期满需要延期的,应当至少提前30个工作日提出申请。
(六)高层次人才有下列情形之一的,用人单位应当在10个工作日内向省人力资源开发局及试验区管理局书面报告:
1.辞职、辞退等原因离开本单位的;
2.违反规定出国(境)逾期不归的;
3.违背职业道德或公序良俗造成不良影响的;
4.申报人存在提供虚假材料骗取高层次人才认定资格的;
5.学术、业绩等弄虚作假被有关部门查处的;
6.受党内严重警告或政务记大过以上处分,且仍处于影响期内的;
7.受到刑事处罚的;
8.其他不宜保留高层次人才资格的情形。
用人单位未按规定如实报告,责令限期整改;情节严重的,约谈其负责人。
经核实,高层次人才有(2)(3)(4)(5)(6)(7)情形之一的,全职高层次人才在认定有效期内与申报认定单位终止劳动(聘用)合同、离开海南赴省外工作的,由省人力资源开发局注销其高层次人才证书和“天涯英才卡”,并终止其享受的相关服务保障待遇;有(8)情形的视情节进行处理。
高层次人才有(4)(5)情形之一的,依法依规列入黑名单,5年内不再受理认定申请,其享受到的相关服务保障待遇由提供单位负责追回。
(七)本指南根据《海南自由贸易港高层次人才认定管理办法》(琼人才办通〔2024〕10 号)及海南政务网高层次人才认定事项办事流程进行修订,本指南印发后《海南陵水黎安国际教育创新试验区认定海南省高层次人才办事指引(试行)》(琼国教创发〔2024〕114号)同步废止。省级高层次人才认定管理办法相关文件或事项更新后,将由试验区管理局人才发展部根据更新内容调整并予以公布。
(八)海南省高层次人才认定的办事指引由试验区管理局人才发展部负责解释。







热门信息
2023-09-19 21:01:38
2022-10-27 19:06:03
2022-02-17 17:16:24
2022-01-11 09:37:12
2023-09-04 10:04:03
2023-02-03 20:03:57
2023-01-05 19:42:12
2024-01-17 14:57:20
2024-09-02 17:20:57
2021-09-22 10:47:38

TOP